Product Summary
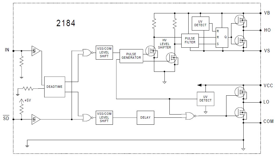
The IR2184STR is a high voltage, high speed power MOSFET and IGBT driver with dependent high and low side referenced output channels. Proprietary HVIC and latch immune CMOS technologies enable ruggedized monolithic construction. The logic input of the IR2184STR is compatible with standard CMOS or LSTTL output, down to 3.3V logic. The output driver of the IR2184STR feature a high pulse current buffer stage designed for minimum driver cross-conduction. The floating channel can be used to drive an N-channel power MOSFET or IGBT in the high side configuration which operates up to 600 volts.
Parametrics
IR2184STR absolute maximum ratings: (1)VB High side floating absolute voltage: -0.3 to 625V; (2)VS High side floating supply offset voltage VB: - 25 VB to + 0.3V; (3)VHO High side floating output voltage VS: - 0.3 VB to + 0.3V; (4)VCC Low side and logic fixed supply voltage: -0.3 to 25V; (5)VLO Low side output voltage: -0.3 VCC to + 0.3V; (6)DT Programmable dead-time pin voltage (IR21844 only) VSS: - 0.3 VCC to + 0.3V; (7)VIN Logic input voltage (IN & SD) VSS: - 0.3 VSS to + 10V; (8)VSS Logic ground (IR21844 only) VCC: - 25 VCC to + 0.3V; (9)dVS/dt Allowable offset supply voltage transient: 50 V/ns.
Features
IR2184STR features: (1)Floating channel designed for bootstrap operation. Fully operational to +600V. Tolerant to negative transient voltage dV/dt immune; (2)Gate drive supply range from 10 to 20V; (3)Undervoltage lockout for both channels; (4)3.3V and 5V input logic compatible; (5)Matched propagation delay for both channels; (6)Logic and power ground +/- 5V offset.; (7)Lower di/dt gate driver for better noise immunity; (8)Output source/sink current capability 1.4A/1.8A.
Diagrams

| Image | Part No | Mfg | Description | ![]()  | 
                            Pricing (USD)  | 
                            Quantity | ||||||||||||
|---|---|---|---|---|---|---|---|---|---|---|---|---|---|---|---|---|---|---|
![]()  | 
                            ![]() IR2184STRPBF  | 
                            ![]() International Rectifier  | 
                            ![]() Power Driver ICs  | 
                            ![]() Data Sheet  | 
                            ![]() 
  | 
                            
                            	 | 
                      ||||||||||||
| Image | Part No | Mfg | Description | ![]()  | 
                            Pricing (USD)  | 
                            Quantity | ||||||||||||
![]()  | 
                            ![]() IR2101  | 
                            ![]()  | 
                            ![]() IC DRIVER HIGH/LOW SIDE 8-DIP  | 
                            ![]() Data Sheet  | 
                            ![]() Negotiable  | 
                            
                            	 | 
                      ||||||||||||
![]()  | 
                            ![]() IR2101(S)  | 
                            ![]() Other  | 
                            ![]()  | 
                            ![]() Data Sheet  | 
                            ![]() Negotiable  | 
                            
                            	 | 
                      ||||||||||||
![]()  | 
                            ![]() IR21014  | 
                            ![]() International Rectifier  | 
                            ![]() IC DRIVER HIGH/LOW SIDE 14-DIP  | 
                            ![]() Data Sheet  | 
                            ![]() Negotiable  | 
                            
                            	 | 
                      ||||||||||||
![]()  | 
                            ![]() IR21014S  | 
                            ![]() International Rectifier  | 
                            ![]() IC DRIVER HIGH/LOW SIDE 14-SOIC  | 
                            ![]() Data Sheet  | 
                            ![]() Negotiable  | 
                            
                            	 | 
                      ||||||||||||
![]()  | 
                            ![]() IR2101PBF  | 
                            ![]() International Rectifier  | 
                            ![]() Power Driver ICs  | 
                            ![]() Data Sheet  | 
                            ![]() 
  | 
                            
                            	 | 
                      ||||||||||||
![]()  | 
                            ![]() IR2101S  | 
                            ![]()  | 
                            ![]() IC DRIVER HIGH/LOW SIDE 8-SOIC  | 
                            ![]() Data Sheet  | 
                            ![]() Negotiable  | 
                            
                            	 | 
                      ||||||||||||
 (China (Mainland)) 
                         
                        
                                    









